Product Summary
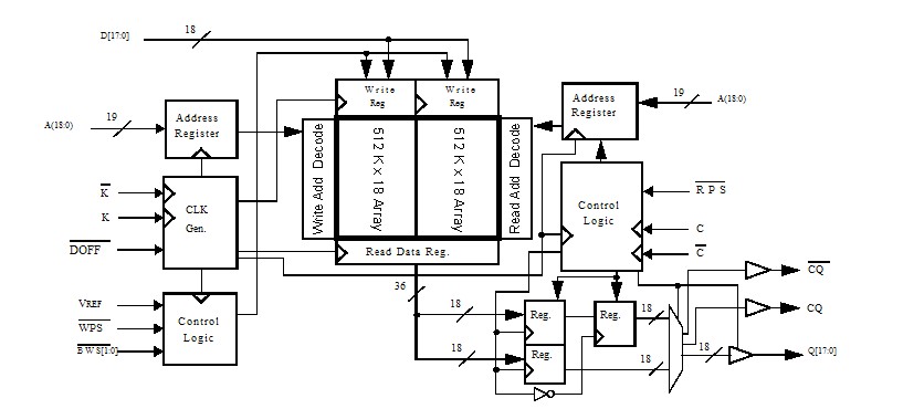
The CY7C1312KV18-300BZXI is a 1.8 V Synchronous Pipelined SRAM, equipped with QDR IIarchitecture. QDR II architecture consists of two separate ports:the read port and the write port to access the memory array. The CY7C1312KV18-300BZXI has dedicated data outputs to support read operationsand the write port has dedicated data inputs to support writeoperations. All synchronous inputs pass through input registers controlled bythe K or K input clocks. All data outputs pass through outputregisters controlled by the C or C (or K or K in a single clockdomain) input clocks. Writes are conducted with on-chipsynchronous self-timed write circuitry.
Parametrics
CY7C1312KV18-300BZXI absolute maximum ratings: (1)Storage temperature : –65 °C to +150 °C; (2)Ambient temperature with power applied: –55 °C to +125 °C; (3)Supply voltage on VDD relative to GND: –0.5 V to +2.9 V; (4)Supply voltage on VDDQ relative to GND: –0.5 V to +VDD; (5)DC applied to outputs in High Z : –0.5 V to VDDQ + 0.5 VDC; (6)input voltage[17] : –0.5 V to VDD + 0.5 V; (7)Current into outputs (LOW): 20 mA; (8)Static discharge voltage (MIL-STD-883, M. 3015): > 2001 V; (9)Latch up current: > 200 mA.
Features
CY7C1312KV18-300BZXI features: (1)Echo clocks (CQ and CQ)simplify data capture in high-speedsystems; (2)Single multiplexed address input bus latches address inputsfor both read and write ports; (3)Separate port selects for depth expansion; (4)Synchronous internally self-timed writes; (5)QDR® II operates with 1.5 cycle read latency when DOFF isasserted HIGH; (6)Operates similar to QDR I device with one cycle read latencywhen DOFF is asserted LOW; (7)Available in ×8, ×9, ×18, and ×36 configurations; (8)Full data coherency, providing most current data; (9)Core VDD = 1.8 V (±0.1 V); I/O VDDQ = 1.4 V to VDD Supports both 1.5 V and 1.8 V I/O supply; (10)Available in 165-ball FBGA package (13 × 15 × 1.4 mm); (11)Offered in both Pb-free and non Pb-free packages; (12)Variable drive HSTL output buffers; (13)JTAG 1149.1 compatible test access port; (14)PLL for accurate data placement.
Diagrams
| Image | Part No | Mfg | Description | ![]() |
Pricing (USD) |
Quantity | ||||||||||||
|---|---|---|---|---|---|---|---|---|---|---|---|---|---|---|---|---|---|---|
![]() |
![]() CY7C1312KV18-300BZXI |
![]() Cypress Semiconductor |
![]() SRAM 18Mb 1.8V 1Mb x 18 |
![]() Data Sheet |
![]()
|
|
||||||||||||
| Image | Part No | Mfg | Description | ![]() |
Pricing (USD) |
Quantity | ||||||||||||
![]() |
![]() CY7C006 |
![]() Other |
![]() |
![]() Data Sheet |
![]() Negotiable |
|
||||||||||||
![]() |
![]() CY7C006A |
![]() Other |
![]() |
![]() Data Sheet |
![]() Negotiable |
|
||||||||||||
![]() |
![]() CY7C006A-15AXC |
![]() Cypress Semiconductor |
![]() SRAM 5V 16Kx8 COM Dual Port SRAM |
![]() Data Sheet |
![]() Negotiable |
|
||||||||||||
![]() |
![]() CY7C006A-15AXCT |
![]() Cypress Semiconductor |
![]() SRAM 5V 16Kx8 COM Dual Port SRAM |
![]() Data Sheet |
![]() Negotiable |
|
||||||||||||
![]() |
![]() CY7C006A-20AC |
![]() |
![]() IC SRAM 16KX8 DUAL 64LQFP |
![]() Data Sheet |
![]() Negotiable |
|
||||||||||||
![]() |
![]() CY7C006A-20AXC |
![]() Cypress Semiconductor |
![]() SRAM 5V 16Kx8 COM Dual Port SRAM |
![]() Data Sheet |
![]()
|
|
||||||||||||
(China (Mainland))











