Product Summary
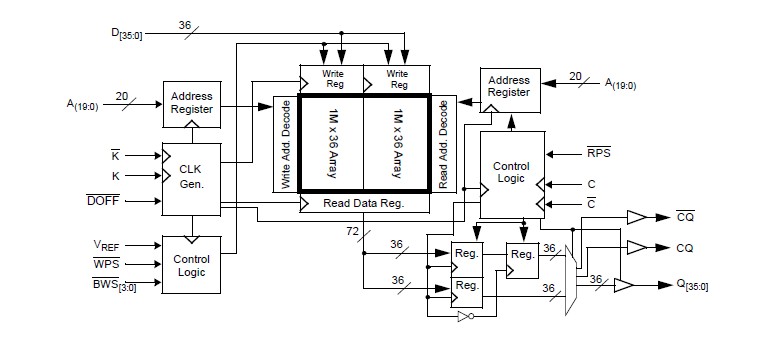
The CY7C1514KV18-250BZXC is a 1.8V Synchronous Pipelined SRAM, equipped with QDR-II architecture. QDR-II architecture consists of two separate ports to access the memory array. The Read port has dedicated Data Outputs to support Read operations and the Write Port has dedicated Data Inputs to support Write operations. QDR-II architecture has separate data inputs and data outputs to completely eliminate the need to “turn-around” the data bus required with common I/O devices. Access to each port is accomplished through a common address bus. The Read address is latched on the rising edge of the K clock and the Write address is latched on the rising edge of the K clock. Accesses to the QDR-II Read and Write ports are completely independent of one another. In order to maximize data throughput, both Read and Write ports are equipped with Double Data Rate (DDR) interfaces. Each address location is associated with two 18-bit words that burst sequentially into or out of the CY7C1514KV18-250BZXC. Since data can be transferred into and out of the CY7C1514KV18-250BZXC on every rising edge of both input clocks (K and K and C and C), memory bandwidth is maximized while simplifying system design by eliminating bus “turn-arounds.”
Parametrics
CY7C1514KV18-250BZXC absolute maximum ratings: (1)Storage Temperature:–65℃ to + 150℃; (2)Ambient Temperature with Power Applied:–55℃ to + 125℃; (3)Supply Voltage on VDD Relative to GND:–0.5V to +2.9V; (4)Supply Voltage on VDDQ Relative to GND:–0.5V to +VDD; (5)DC Voltage Applied to Outputs in High-Z State:–0.5V to VDDQ + 0.5V; (6)DC Input Voltage:–0.5V to VDD + 0.5V; (7)Current into Outputs (LOW): 20mA; (8)Static Discharge Voltage: >2001V (per MIL-STD-883, Method 3015); (9)Latch-up Current: >200mA.
Features
CY7C1514KV18-250BZXC features: (1)Separate Independent Read and Write Data Ports; (2)Supports concurrent transactions; (3)250-MHz clock for high bandwidth; (4)2-Word Burst on all accesses; (5)Double Data Rate (DDR) interfaces on both Read and Write ports (data transferred at 500 MHz) @ 250 MHz; (6)Two input clocks (K and K) for precise DDR timing; (7)SRAM uses rising edges only; (8)Two input clocks for output data (C and C) to minimize clock-skew and flight-time mismatches; (9)Echo clocks (CQ and CQ) simplify data capture in high speed systems; (10)Single multiplexed address input bus latches address inputs for both Read and Write ports; (11)Separate Port Selects for depth expansion; (12)Synchronous internally self-timed writes; (13)QDR-II operates with 1.5 cycle read latency when DLL is enabled; (14)Operates like a QDR I device with 1 cycle read latency in DLL off mode; (15)Available in x8, x9, x18, and x36 configurations; (16)Full data coherency, providing most current data; (17)Core VDD = 1.8V (?.1V); I/O VDDQ = 1.4V to VDD; (18)Available in 165-ball FBGA package (15 x 17 x 1.4 mm); (19)Offered in lead-free and non-lead free packages; (20)Variable drive HSTL output buffers; (21)JTAG 1149.1 compatible test access port; (22)Delay Lock Loop (DLL) for accurate data placement.
Diagrams

| Image | Part No | Mfg | Description | ![]() |
Pricing (USD) |
Quantity | ||||||||||||
|---|---|---|---|---|---|---|---|---|---|---|---|---|---|---|---|---|---|---|
![]() |
![]() CY7C1514KV18-250BZXC |
![]() Cypress Semiconductor |
![]() SRAM 2Mb x 36 250 MHz |
![]() Data Sheet |
![]()
|
|
||||||||||||
| Image | Part No | Mfg | Description | ![]() |
Pricing (USD) |
Quantity | ||||||||||||
![]() |
![]() CY7C006 |
![]() Other |
![]() |
![]() Data Sheet |
![]() Negotiable |
|
||||||||||||
![]() |
![]() CY7C006A |
![]() Other |
![]() |
![]() Data Sheet |
![]() Negotiable |
|
||||||||||||
![]() |
![]() CY7C006A-15AXC |
![]() Cypress Semiconductor |
![]() SRAM 5V 16Kx8 COM Dual Port SRAM |
![]() Data Sheet |
![]() Negotiable |
|
||||||||||||
![]() |
![]() CY7C006A-15AXCT |
![]() Cypress Semiconductor |
![]() SRAM 5V 16Kx8 COM Dual Port SRAM |
![]() Data Sheet |
![]() Negotiable |
|
||||||||||||
![]() |
![]() CY7C006A-20AC |
![]() |
![]() IC SRAM 16KX8 DUAL 64LQFP |
![]() Data Sheet |
![]() Negotiable |
|
||||||||||||
![]() |
![]() CY7C006A-20AXC |
![]() Cypress Semiconductor |
![]() SRAM 5V 16Kx8 COM Dual Port SRAM |
![]() Data Sheet |
![]()
|
|
||||||||||||
(China (Mainland))












